
极目新闻记者 吕少峰
最近,“中国床垫第一股” 喜临门(603008)正遭遇上市以来最严峻的信任危机。在接连曝出子公司1亿元资金被非法挪用、控股股东占用1.9亿资金、公司及实控人遭证监会立案调查等一系列重大利空后,公司股价连续两日跌停,短短一周内市值蒸发超15亿元,一场由内控失效引发的治理风暴全面爆发。
4月2日,喜临门开盘即一字跌停,封单金额超2亿元,最终收报13.68元/股,当日市值蒸发约5亿元。4月3日,股价以12.63元大幅低开,随后快速封死跌停并放量,收报12.31元/股,至此已两日累计跌逾20%。记者翻阅公开资料发现,自3月27日发布公告资金风险以来,公司股价已从16.30元跌至12.31元,累计跌幅超24.48%,总市值从60.03亿元骤降至45.34亿元,蒸发超15亿元。如果看周线,该股已是连续两周大幅下挫,最近两周周线分别下跌19.86%和24.48%,两周累计下跌44.34%。
作为享誉全球的国潮床垫品牌,头顶“中国床垫第一股”的桂冠,喜临门的股价最近为何崩塌?分析指出,此次股价雪崩,源于公司近期密集披露的一系列触及监管红线的负面公告,暴露了其治理结构的深层缺陷。3月27日,喜临门公告称,其控股子公司喜途科技的银行账户1亿元资金被非法划转,公司已向公安机关报案。为防范风险,公司紧急对约9亿元银行账户进行保护性冻结,两项合计涉险资金超10亿元,占公司净资产的26.54%。


紧接着,4月2日,公司又接连发布重磅公告:公司及实际控制人陈阿裕因涉嫌信息披露违法违规,被中国证监会立案调查。这意味着监管层已介入,公司此前的信息披露亦可能存在重大问题。

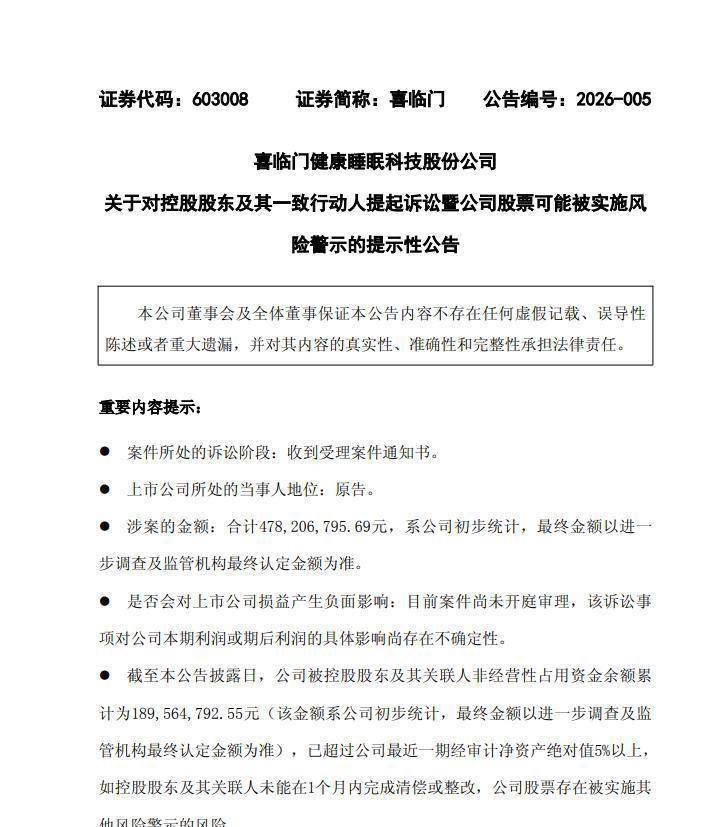
4月2日,喜临门再发《喜临门健康睡眠科技股份公司关于对控股股东及其一致行动人提起诉讼暨公司股票可能被实施风险警示的提示性公告公告》,起诉公司控股股东、索赔4.78亿元。
公告称,2026年3月31日,喜临门健康睡眠科技股份公司(以下简称“公司”或“本公司”)收到绍兴市越城区人民法院的《受理案件通知书》(2026)浙0602民初4695号。公司及下属全资子公司浙江顺喜供应链有限公司(以下简称“顺喜公司”)、浙江迎喜供应链管理有限公司(以下简称“迎喜公司”)(以下合称为“原告”)共同起诉公司控股股东浙江华易智能制造有限公司(以下简称“华易智能制造”)及其一致行动人绍兴市越城区华瀚股权投资合伙企业(有限合伙)(以下简称“华瀚投资”)、陈阿裕先生(以下合称“控股股东及其一致行动人”或“被告”)以损害公司利益责任纠纷为由要求其承担赔偿责任的相关案件已立案。

该公告还称,公司审计机构若因此事件对公司2025年12月31日的财务报告内部控制有效性以及公司2025年度审计报告发表非无保留意见,则公司股票可能会在2025年度报告披露后被实施其他风险警示或者退市风险警示(具体风险警示情形需根据公司2025年度审计报告及内部控制审计报告情况最终确定),敬请广大投资者注意投资风险。
几纸公告,仅喜临门的股价持续承压,机构资金也已成为出逃主力。4月3日,两家机构专用席位合计净卖出3596.24 万元,显示专业投资者对公司前景的悲观。近5日,公司主力资金累计净流出超1.2亿元,市场恐慌情绪蔓延。

作为“中国床垫第一股”,近年来,喜临门致力于打造全球科学睡眠第一品牌,正在通过与顶尖高校、前沿科技企业、头部酒店集团及智能家居生态的深度绑定,已完成覆盖研发、技术、场景与生态的全链条产业布局,加强从传统家具制造商向“全场景睡眠管理服务商”的转型。不过,近年来,喜临门的经营业绩增长却略显疲态。2024年,公司实现营业收入87.29亿元,同比微增0.59%;归母净利润为3.22亿元,同比下降24.84%;经营现金流净额从上年的12.53亿元降至7.87亿元,降幅37.23%。2025年前三季度,公司实现的营业收入为61.96亿元、归母净利润为3.99亿元,分别同比增长3.68%、6.45%。其中第三季度,其营业收入为21.76亿元,同比增长7.78%;归母净利润为1.33亿元,同比下降6.10%、环比下降32.02%。
保利配资提示:文章来自网络,不代表本站观点。